你的最高學歷
更多
行業
更多
Careers
-
Mobile App Programme
-
Game development
-
Information Technology
-
Artificial Intelligence
-
Community Studies
-
Sociology
-
Social Services
-
Pyschology
-
Physical Therapy
-
Nursing
-
Dispensing
-
Health Care
-
Childcare
-
Education
-
Philosophy
-
Translation
-
Language
-
Communication
-
Film
-
Design
-
Music
-
Property Management
-
Corporate Management & Governance
-
Hotel Management
-
Event Management
-
Marketing
-
Accounting
-
Business
更多
Level of Programme
更多
Course Mode
更多
Can Obtain Professional Qualification/Recognition
Scholarship
Subsidy
Careers
-
Mobile App Programme
-
Game development
-
Information Technology
-
Artificial Intelligence
-
Community Studies
-
Sociology
-
Social Services
-
Pyschology
-
Physical Therapy
-
Nursing
-
Dispensing
-
Health Care
-
Childcare
-
Education
-
Philosophy
-
Translation
-
Language
-
Communication
-
Film
-
Design
-
Music
-
Property Management
-
Corporate Management & Governance
-
Hotel Management
-
Event Management
-
Marketing
-
Accounting
-
Business
高級管理人員
校董會
- 主席
- 天主教香港教區主教周守仁主教
- 副主席
- 蔡惠民神父
- 司庫
- 許德輝先生
- 當然委員
- 閻德龍神父
- 麥建華博士
- 委員
- 張健利資深大律師
- 蔡忠偉醫生
- 莊澤浩醫生
- 莊澤年先生
- 關信基教授
- 羅守輝先生
- 梁永鏗教授
- 湯文亮博士
- 曾慶文神父
- 楊紫芝教授
校務會
- 主席
- 張健利資深大律師
- 副主席
- 閻德龍神父
- 司庫
- 許德輝先生
- 當然委員
- 徐瀚汶先生
- 麥建華博士
- 委員
- 陳磊石教授
- 蔡忠偉醫生
- 蔡惠民神父
- 莊澤年先生
- 何永煊教授
- 關信基教授
- 黎永開先生
- 李崇德太平紳士
- 李業華先生
- 丁詩妮醫生
- 徐明心教授
- 楊紫芝教授
- 袁麗薇教授
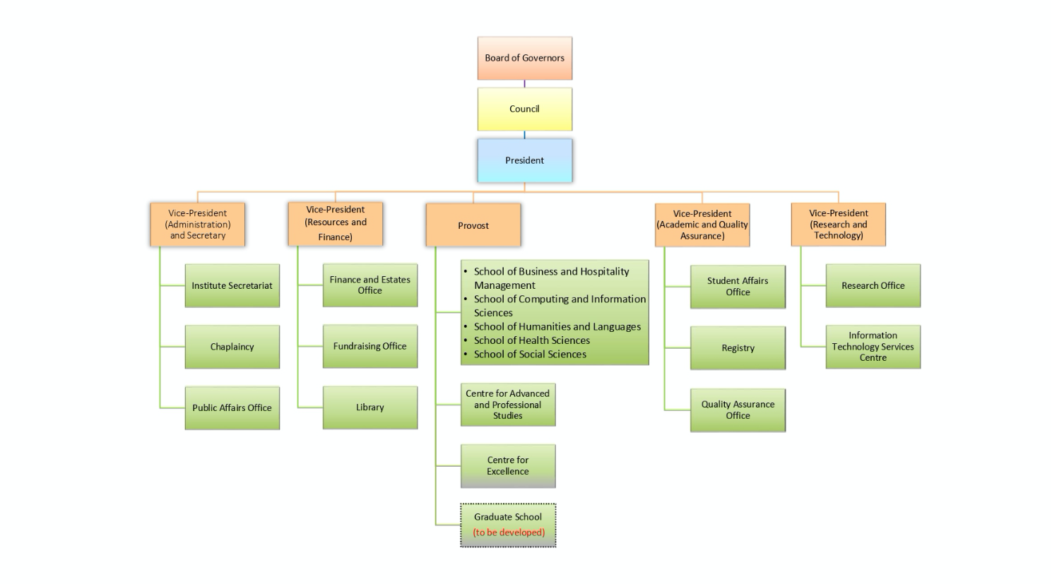
管治團隊
校長
麥建華博士, BBS, JP
常務副校長
余嬋雲教授
副校長(學術及質素保證)
羅仲時博士
副校長(資源及財務)
陳文浩先生
副校長(行政)及秘書長
梁詩明博士
組織結構圖



